Как определить вид кожи

Для того, чтобы правильно ухаживать за кожаным изделием, очень важно правильно определить вид кожи, из которого оно изготовлено. Существует большое количество различных типов кожи, каждый из которых имеет свои уникальные особенности и внешний вид. Приведенная ниже схема позволит вам с легкостью определять тип любого изделия из кожи.
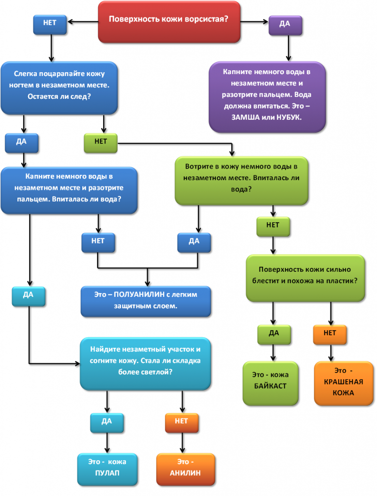
Дальнейшее тестирование
Для того чтобы верно определить тип кожи, мы используем несколько тестов.
- Осмотр с помощью лупы:
Осмотр поверхности кожи через лупу позволяет определить наличие защитного покрытия на коже и его особенности. - Тест на впитывание воды:
Этот тест позволяет оценить качество финишного покрытия, и то, насколько легко будет чистить кожу. - Визуальный осмотр:
Может много рассказать. Есть ли на коже естественные пороки? Какого цвета кожа? И многое другое. - Тактильный тест:
Такие параметры как мягкость, гладкость, текстура кожи также помогают определить тип кожи.
Для облегчения задачи мы разобьём различные типы кожи на несколько групп. Каждая группа включает виды кожи со сходными характеристиками и одинаковыми процедурами ухода.
Кожа без защитного покрытия (не тисненная)
В эту группу входят кожи без защитного покрытия, или же с очень тонким покрытием. Также в эту группу не входят замша и нубук, потому что их поверхность при выделке шлифуется для создания ворсистой поверхности. Нубук и замшу нельзя чистить обычными способами.
- Анилиновая кожа
- Кожа Пулап
- Вощёная кожа
Какая разница между этими видами кожи? Поскольку эти виды кожи имеют очень тонкий слой защитного покрытия или вовсе без него, они очень хорошо впитывают воду. Они очень легко пачкаются. Также они очень быстро выцветают. Большинство изделий из такой кожи окрашиваются анилиновыми красителями (отсюда и название - анилиновая), но на них не наносится защитное покрытие. Поэтому цвет на них неустойчивый. Кожа Пулап в этом отношении немного лучше, но всё же требует аккуратного ухода.
Крашеная/защищенная (тиснёная)
В эту группу входят все виды кожи с защитным лаком.
- Полуанилиновая
- Пигментированная (с защитным покрытием, тиснённая)
- Кожа Байкаст
- ***Винтажная кожа*** (также используется название «антик»)
Все вышеуказанные виды кожи покрыты слоем специального защитного лака, поэтому за ними очень просто ухаживать. Кожа Байкаст покрыта тонкой плёнкой из пластика, поэтому она тоже попадает в эту группу. Винтажная кожа отмечена звездочками потому что верхний слой краски на ней очень слабый. Производя чистку, по неосторожности можно стереть этот темный верхний слой и снизу начнет просвечивать яркая краска. Будьте предельно осторожны, имея дело с этим типом кожи.
Замша и нубук
Эти виды кожи имеют ворсистую поверхность без защитного покрытия. Они очень легко пачкаются из-за повышенной впитывающей способности. Очень тяжело чистятся.


